Genipa

Platform for the political empowerment of permaculture groups

Overview

Genipa is a digital platform designed to empower permaculture communities in Ceará, a state in Brazil covering an area comparable to one-third of Sweden, and housing a similar population. The platform facilitates connections among local permaculturists, enabling collaboration towards individual and collective goals. Its key features include:

 

A modules for knowledge and resource exchange covering sustainable land management, food production cycles, bio-construction techniques, and holistic health;

 

An module focuses on tracking and exchanging crioula seeds and promoting pesticide-free vegetable propagation;

 

An environmental emergency module for reporting and responding to crises;

 

A trade feature linking producers directly with consumers for surplus exchange, donation or sale.

 

Genipa’s development involved collaboration with stakeholders like Wilton Matos, a Brazilian permaculturist, who provided valuable insights alongside other participants and testers.

Gelson Veloso (UX researcher, UX/UI designer) & Wilton Matos (permaculture specialist)

Timeline: 10 Weeks (April – June 2021)

Ceará State in Brazil. Source: Wikipedia.

Permaculture domains and initiatives’ icons employed in the platform. Source: Flaticon.com and the author.

Context

The project was initiated as part of a Master’s thesis in Interaction Design at Malmö University. It aimed to explore how digital platforms could empower permaculture communities through three approaches: enhancing existing members’ capabilities; fostering cross-collaboration within and among communities; and allowing these collaborations to mature over time.

However, the project faced challenges in recruiting participants from permaculture communities, and several methods were explored. The best results were achieved through a combination of social media research and snowball sampling to identify and engage with potential participants. This approach led to collaboration with Wilton Matos, who had previously attempted to develop a mapping platform for permaculture in 2018.

Design Process

The design process combined design thinking and co-design to develop further the existing proof of concept of a mapping platform created by Wilton Matos. When it was created in 2018, this platform was tested by potential users who underscored severe usability limitations, and as a result, it was never fully implemented.

 

The design process diagram below departed from the five stages of the design thinking and adds an initial stage of planning before the design effectively starts, and an implementation phase to be developed in the future. It presents the designing path followed in this project, showing the main stakeholder’s and my entry points in the project, and the collaborative work done from the empathise to the test phases. Also, it highlights the empathise stage being extended to all the subsequent phases completed in the project.

Genipa proof of concept developed in 2018. Source: Wilton Matos and Wlailton Matos

Design process combining design thinking and co-design.

User Research and Methods

DIGITAL SNOWBALL SAMPLING

Snowball sampling was also used to involve permaculturists in the project. After establishing a contact, empathising and collecting user data with participants, they were asked to refer other permaculturists from their network.

I LIKE, I WISH, WHAT IF

Two online group conversation sessions were conducted to test prototypes. The first session, with seven participants and the second with four participants happened after the iteration to embrace the feedback gathered in the previous session. In the latter two versions of the prototype were presented to collect critical feedback through a comparison of the alternatives.

UNSTRUCTURED AND SEMI-STRUCTURED INTERVIEWS

Interviews were the most significant user’s data collection tools used in the planning and beginning of the empathising phase of the project. The type of interview—either unstructured or semi-structured was defined according to the interviewee, subject and aims. Four 30 to 45-minute long interviews were conducted with three participants.

FEEDBACK CAPTURE GRID

After the test sessions, users’ insights were organised in four quadrants: positive responses; criticisms; risen questions and ideas. While the data gathered in the first session were used to add the features of the following prototype, the feedback from the second one directed the design decisions of the final outcome.

Remote Co-design

Digital communication and collaboration tools were essential for the development of the project during the define and the ideation phases, allowing the designer and the stakeholder to work synchronously in the platform framework while in remote locations. It also enabled multiple revisions of the design during ideation through the addition of layers of stick notes over the frames and the track of previous versions.

A paper prototype with digital stick posts comments

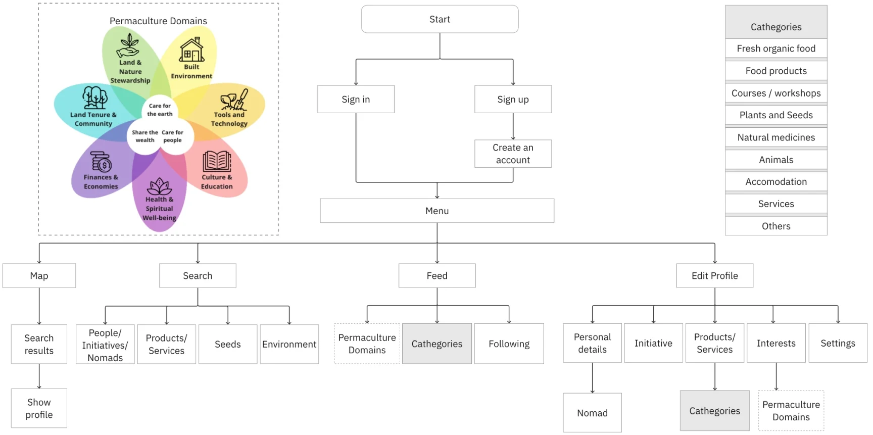
User Flow Diagram

Wireframes

Low and High Fidelity Prototypes

Challenges

Connecting with permaculturists

The initial challenge in the project was connecting with permaculturists, as I wasn't involved in permaculture or had any contacts in that community. The issue was dealt by trying a different approaches and tracking the effectivity of each method. The best results were yield through a combination of social media research and snow ball sampling, especially through following the hashtag #permaculture on Instagram and contacting accounts with less than 10K followers.

Limited project development time

Recruiting participants took five weeks, half of the time allocated for the whole project, leaving less time for development. This delayed setup led to time pressure, requiring quick solutions leaving less room for iterations. However, the the main stakeholder and myself dedication and mutual interest in the project considerably contribute to bonding, thus achieving the desired outcome in a short time.

Co-design

The platform was fully co-designed by wilton Matos, the permaculture specialist and myself. At times, especially at the beginning of the collaboration, it was challenging to understanding the responsibilities and roles to be assumed. As the project progressed, the individual and collective competences and participations were smoothly cleared out.

Future works

Financial sustainability

Design with the community the instruments for the financial sustainability of the platform

Platform’s collective governance

Follow up on the design of the platform allowing it to be collectively managed by the community

See also

Scroll to Top