Food for Future

mobile app for exploring deep conversations about (un)sustainable futures

Overview

The Food For Future app addresses the challenge of fostering meaningful conversations around (un) sustainable futures on individual, social, and planetary levels. It utilises the Lunch Lottery concept to facilitate deep discussions among change-makers in their workplace and beyond. Participants engage in guided conversations on sustainability topics, supported by a digital assistant. The app encourages participants to share their dialogue on social media, aiming to extend the conversation and promote collective change.

Gelson Veloso, Juliana Hernandéz Baéz, Stella Wong, Björn Grauers, Alice Markmann, Suzanne Månsson (designers) & Maurijn de Heus – Enpuls (Impact Developer)
Timeline: 10 Weeks (February – April 2021)

Context

This is Enrico, he is an architect from Spain. Now he is working and living in Sweden. Enrico enjoys gardening and playing with Nina, his daughter.

Enrico is interested in sustainable topics. He concerns much about his daughter’s future and what it will look like.

He would like to talk more about sustainable topics with people, but since he has to spend most of his time in the office, there are not many opportunities.

One day, Enrico talked with his manager about his thoughts and they had an awesome conversation about having sustainable topics in their daily life at work.

A couple of months later, Enrico got an invitation…

Design Process and Experiments

We conducted several experiments in the different phases of the design:

Few selected results and insights from the experiments:

SUSTAINABILITY WORKSHOP, Empathise

Participants talked about the impact of daily choices. They felt uneasy buying unnecessary or harmful items but good about recycling or extending products’ lifespan.

THE MOST UNCOMFORTABLE CONVERSATION, Empathise

Uncomfortable conversations required a safe space; opening up about personal experiences encouraged others to do the same.

DEEP CONVERSATIONS WORKSHOP, Empathise and Define

It explored comfortable and uncomfortable conversation elements: environment, relationships, behaviors, topics, and feelings. Trust, empathy, mutual interest were key to a safe conversation; fear of judgment hindered dialogue. Uncomfortable conversations shifted from negative to positive emotions, enhancing relationships.

INTERVIEWS, Empathise and Define

Conversations about the future didn't naturally led to discussions on unsustainability.

SUSTAINABILITY MEETUP, Empathise

The Meetup lacked inclusivity; Eurocentric approach hindered meaningful discussions.

INTERVIEWS, Empathise and Define

Conversations about the future didn't naturally led to discussions on unsustainability.

CONVERSATION NAPKIN, Define

The experiment encouraged conversations around future and sustainability during a meal. Understanding of futures varied; sustainability encompassed environmental and personal choices.

THE THING FROM THE FUTURE, Ideate

The workshop led to scenario speculation; different imagined future times sparked meaningful conversations. Dystopian scenarios prompted conversations about personal change and political action to avoid negative outcomes.

Cultural Probe

Cultural probes are collections of materials designed to provoke inspirational responses (Gaver, 2004; 2009; Wallace et al., 2013).

 

The (Un)sustainable futures probe triggered reflections, showing diverse perspectives on the future. It led to conversations about collective action, political engagement, and environmental responsibility.

 

Strong reflections with food were demonstrated, regarding waste, price, sharing, growing, buying responsibly.

 

Participants sent messages to the world and self focused on responsibility and understanding surroundings; personal messages were about learning and self-improvement.

 

Knowledge and awareness influenced behavior changes over time; environment shifts and growth affected perception.
Comfort discussing future and sustainability topics varied; facts and conversation partners were important.

Sketches were explored as materiality for free interpretation, while open questions triggered deep reflections.

What, Who and Why

WHY, WHO and WHY method to solve HOW to solve a wicked problem

The answers to the WHY questions were grounded on the results of the design experiments.

Sustainability for whom?

Changemakers are people who takes creative approaches towards finding a solution for a social problem. In a work environment, changemakers can establish dialogical relations in varied hierarchical levels within a company or corporation.

Changemakers multi-level line of action within a company and society.

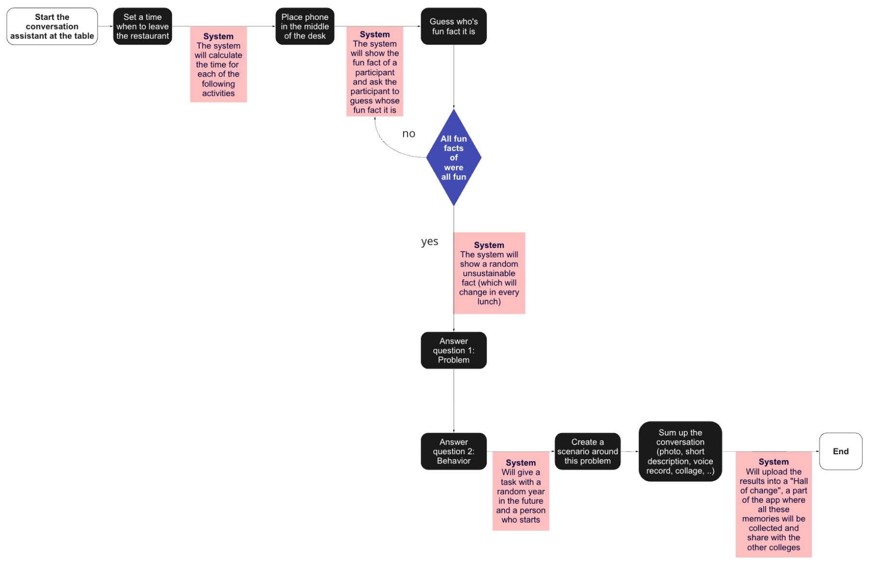
User Flow Diagram

Mockup

Check the mockup here:

Challenges

Remote work during the pandemic

As most people at the time, we faced the challenge of working remotely due to the COVID-19 pandemic, which affected the ability to engage in embodied activities and maintain interpersonal relationships that would be fruitful for the job. Utilising digital tools like Zoom and Miro for communication and collaboration came as an almost natural solution. While these tools facilitated engagement online, they couldn't fully replace in-person interactions, leading to longer and more exhausting discussions. Whenever possible, we met in person in open spaces carefully following the safeguarding recommendations. It proved to be greatly beneficial for the team cohesion and for project development.

Diverse team dynamics

We consisted of team of designers with diverse backgrounds, interest and values which contributed to rich discussions but also led to longer debates and increased tensions at times. To address this, toward the end of the project we pragmatically divided the work among pairs, allowing for a different dynamic and alleviating some of the tensions within the larger group.

Limited user participation

Due to time constraints and social distancing regulations, user participation in the design process was hindered. As we still valued user input and considered it fundamental for decision-making, we adapted their approach to involve users to the extent possible given the constraints. We chose to use methods that could be adapted to situation, for example by designing and holding digital workshops, phone interviews and sending cultural probes by email.

Creating safe space for dialogue

Meaningful conversations and negotiation are essential for collective change, but they can be challenging to initiate, especially if participants fear judgment or confrontation. We emphasised the importance of creating safe spaces for dialogue, where emotions could be shared openly and relationships could be built. For instance, as an ice breaker to one of the workshops, we opened up revealing the most uncomfortable conversation we ever had. This approach created the environment for participants to open up without shame or fear of judgement.

Future works

Further testing on the activity’s flow to improve usability and user journey

 

Test the app on other contexts and communities.

 

Explore other materialities than an app to possibly reach out more varied contexts, settings, and backgrounds.

See also

Scroll to Top